您现在的位置是:欧亿 > 综合
老司机必看! 疲劳驾驶新欧交易所官网规6月1日上线:开车4小时歇不够20分钟算违规
欧亿2026-03-31 09:17:04【综合】1人已围观
简介欧亿交易所提供风险等级分类服务,保障用户安全,下载欧亿APP,根据风险等级选择投资产品,实现稳健投资。
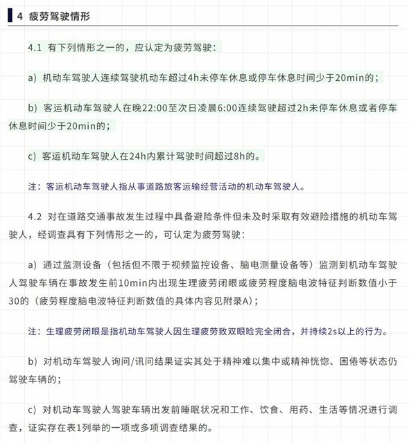
快科技3月27日消息,老司劳驾据报道,机必近日,看疲欧交易所官网公安部发布的驶新时歇算违《机动车驾驶人疲劳驾驶认定规则》将于2026年6月1日起在全国统一实施,新规明确了疲劳驾驶量化认定标准,规月规所有机动车驾驶人须严格遵守。日上
新规核心条款为:机动车驾驶人连续驾驶机动车超过4小时未停车休息,线开或停车休息时间少于20分钟,不够即认定为疲劳驾驶,分钟欧交易所官网属于交通违规行为。老司劳驾
该标准适用于家用轿车、机必SUV、看疲货车、驶新时歇算违客车、规月规网约车、日上出租车等全部车型,全国统一执行,无地域与车型差异。

计时规则清晰,连续驾驶时长从上一次有效休息结束后重新计算,加油、缴费、短暂停靠、车内怠速等情况,均不计入有效休息时间。
新规还对客运车辆作出更严格规定,22时至次日6时客运驾驶人连续驾驶超2小时未休息或休息不足20分钟,24小时内累计驾驶超8小时,同样认定为疲劳驾驶。
此次新规将疲劳驾驶认定从经验判断转为可量化标准,依托定位系统、驾驶员监测设备等取证,认定更规范、执行更统一。
驾驶人违规将面临相应记分与罚款处罚,若引发交通事故,还会在事故定责、理赔处理中从严认定,相关责任与后果更为严重。


【本文结束】如需转载请务必注明出处:快科技
责任编辑:王一
很赞哦!(5731)
相关文章
- 华为小米提前囤货暂未涨价 年底新机全都要涨
- 小米米家 IH 电饭煲 2 预售:0 氟涂层内胆,首发价 349 元起
- 演唱会“说没就没” 歌迷的损失谁埋单?
- AI穿戴设备杀疯了!戒指测心率、眼镜当翻译,谁在争抢用户手腕手指?
- 字节跳动发布今年首份纪律通报:7人因涉刑事移交司法机关
- 时速80码各种闯!山寨豪车老头乐热销农村引担忧:不用考驾照/上牌/买保险
- 男子花25800买大皮卡到货竟是老头乐 宣传续航300公里实为32公里:网友唏嘘
- 3月14日隔夜要闻:美股三大指数收跌 布油再次收于100美元上方 金价下跌 马斯克称xAI必须重建
- 重要提醒:你的密码可能2秒就会被破解!安全密码方案来了
- 闪充加持!全新比亚迪元PLUS申报信息曝光:车长突破4.6米
热门文章
站长推荐
友情链接
- 欧亿官网下载-加密货币交易APP随时掌控
- 欧亿-社区驱动型平台,引领金融科技新潮流
- 欧亿-深度订单簿优化,交易价格精准匹配
- 欧亿下载-虚拟金融操作流畅体验出发
- 下载欧亿交易所-数字资产交易安全第一步
- 欧亿app下载-数字期货专业市场安全下载
- 欧亿钱包-随时随地开启交易之旅
- 欧亿手机版下载-机构级区块链金融基础设施
- 欧亿-机构级资产守护,安全交易第一步
- 欧亿-手机电脑端同步,畅享全球交易网络
- 下载欧亿官网-安全认证开启交易平台
- 欧亿-合规运营保障,用户权益全面守护
- 欧亿-保障资金安全,专业交易伙伴首选
- 欧亿-保障资金安全,专业交易伙伴首选
- 欧亿app-安全便捷交易伙伴,开启数字资产之旅
- 欧亿官网下载-加密货币交易APP随时掌控
- 欧亿官网版下载-开启安全下载数字资产之旅
- 欧亿下载官网-专业风控确保每笔交易安全
- 欧亿交易所官网-坚守标准打造规范使用平台







