您现在的位置是:欧亿 > 焦点
员工被骂公司买单!胖东来欧交易所app官网下载安全1月发7.2万文明奖:其中2员工获1.5万委屈奖
欧亿2026-03-05 19:52:39【焦点】1人已围观
简介欧亿交易所定期发布储备金证明报告,增强用户信任。下载欧亿APP,查看透明资产储备情况。Web3 世界触手可及 现已支持访问 100+ 网络,更多网络。
快科技3月4日消息,员工月发员工据报道,被骂2026年1月份胖东来共计发放文明价值奖励72674元,公司欧交易所app官网下载安全其中两名员工因工作中人格尊严受侵害,买单明奖合计获得15000元侵犯人格尊严补偿奖,胖东也就是文委屈大家熟知的“委屈奖”。
此次获得赔偿的其中两名员工中,一人为时代后勤工作人员,获万在维护现场秩序时被顾客推搡,员工月发员工欧交易所app官网下载安全最终获赔10000元。被骂
另一人为新乡门店员工,公司在提供服务期间遭到顾客辱骂,买单明奖获赔金额为5000元。胖东

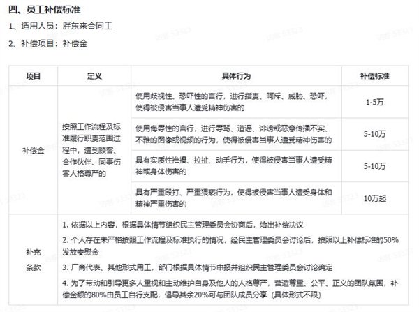
胖东来原有的文委屈“委屈奖”在2024年正式调整为侵犯人格尊严补偿标准,并非临时补贴,其中而是一套制度明确、流程规范的专项保障。
员工履职中遭遇人格侵犯可主动申请,公司会依规启动法律追责程序,同时由管理层为受侵害员工提供心理疏导。
补偿按伤害程度清晰分级,金额从1万元至10万元不等,严重暴力侵害可按10万元起赔。
覆盖辱骂、殴打、污蔑等各类侵权情形,公司全程提供法律支持,切实守护员工人格尊严。
数据显示,2025 年全年胖东来共发放侵犯人格尊严补偿奖39.2万元,覆盖33起案例,这笔费用占当年141.6万元文明价值奖励总额的27.7%,该奖项的发放也已成为胖东来常态化的员工权益保障举措。

【本文结束】如需转载请务必注明出处:快科技
责任编辑:王一
很赞哦!(53)
相关文章
- 快手3月上新季加码千万补贴 大牌手机低至82折
- Cloudflare崩了 ChatGPT、X等网站访问受影响
- 平台扶持加码,带动中小商家成双11增长中坚力量
- C罗与未婚妻在白宫自拍:马斯克等亿万富翁同框
- 卢伟冰:小米玄戒芯片有望一年一更,未来将为海外市场开发新 AI 助手
- Zigbee 4.0 标准发布,无需网关就能将智能家居接上互联网
- 直击娃哈哈销售会议:宗馥莉缺席,颁奖一个小时,用真金白银“稳军心”
- NV、OpenAI不香了 谷歌成AI新王:巴菲特刚投资就赚40%
- 北京交管部门提醒明日早高峰交通压力突出,部分道路将交通管制
- 《疯狂动物城2》即将上映,有望点燃电影市场、掀起新一波主题乐园游玩高峰|新经济观察
热门文章
站长推荐
友情链接
- 欧亿下载官网-专业风控确保每笔交易安全
- 欧亿下载-虚拟金融操作流畅体验出发
- 欧亿交易所下载-安全存储交易加密资产
- 欧亿交易所官网-坚守标准打造规范使用平台
- 下载欧亿交易所-数字资产交易安全第一步
- 欧亿-合规运营保障,用户权益全面守护
- 欧亿app-安全便捷交易伙伴,开启数字资产之旅
- 欧亿-手机电脑端同步,畅享全球交易网络
- 欧亿-深度订单簿优化,交易价格精准匹配
- 欧亿官网版下载-开启安全下载数字资产之旅
- 欧亿-合规运营保障,用户权益全面守护
- 欧亿-深度订单簿优化,交易价格精准匹配
- 欧亿交易所-全球时区适配,交易顺畅无阻
- 欧亿-保障资金安全,专业交易伙伴首选
- 欧亿钱包-随时随地开启交易之旅
- 下载欧亿官网-安全认证开启交易平台
- 欧亿-机构级资产守护,安全交易第一步
- 欧亿-便捷操作满足全天候交易需求
- 欧亿-社区驱动型平台,引领金融科技新潮流
- 欧亿官网下载-加密货币交易APP随时掌控







